MAP III
Řízení projektu
Popis klíčové aktivity č. 1: Řízení projektu
- Hlavní informace o klíčové aktivitě (harmonogram, náklady, organizační zajištění / přehled pozic)
- Souhrnný popis klíčové aktivity, očekávané výsledky a jejich doložení
- Složení realizačního týmu
Hlavní informace o klíčové aktivitě
Aktivita č. 1: Řízení projektu je jednou z povinných klíčových aktivit projektu Místní akční plán vzdělávání III na území MAS Moravská cesta. Jedná se o aktivitu, jejímž cílem je podpoření již fungující realizační týmy v přechodném období, než bude zahájena realizace Operačního programu Jan Amos Komenský (OP JAK) připravovaného pro programové období 2021-2027. Je nutné podpořit společné plánování a sdílení aktivit v území, které bylo již nastartováno. Podpořením spolupráce zřizovatelů, škol a ostatních aktérů ve vzdělávání bude možná výměna informací a společné řešení specifických problémů. Dále je potřebné vyhodnotit fungování této spolupráce a navrhnout kroky k jejímu zlepšování.
Tuto klíčovou aktivitu bude zabezpečovat administrativní tým projektu, který tvoří:
- Hlavní manažer projektu
- Projektový manažer – administrátor
- Finanční manažer projektu
- Mzdová účetní
Administrativní tým zabezpečuje koordinaci projektových aktivit, organizační a provozní stránku projektu a efektivní komunikaci na všech úrovních realizace. Zodpovídá také za dosažení plánovaných cílů projektu včetně naplnění plánovaných výstupů a výsledků projektu. Administrativní tým projektu je složen z pracovníků, kteří již mají zkušenosti s realizací projektů, a proto mohou kvalitně zajišťovat veškeré činnosti s administrací projektu spojené.
Efektivní řízení projektu a s ním související předávání informací bude probíhat zejména na základě sestaveného komunikačního plánu projektu. Nejčastější formou komunikace bude emailová pošta, telefonické konzultace a setkávání/porady ať už online, nebo osobně, dle aktuálních nařízení a možností. Pravidelně budou probíhat porady realizačního týmu, na kterých budou přítomni hlavní manažer projektu, finanční manažer projektu, projektový manažer-administrátor a manažeři aktivit A1 a A2, kteří budou informace předávat dále jednotlivým koordinátorům v rámci podaktivit.
Klíčová aktivita č. 1 Řízení projektu bude probíhat po celou dobu realizace projektu, tj. od 1. 1. 2022 do 30. 11. 2023. Realizaci této klíčové aktivity budou zajišťovat osoby na pozicích dle následujícího přehledu. Popis jednotlivých pozic a jejich náplně práce jsou uvedeny v příloze žádosti o podporu s názvem „Realizační tým“. Příloha „Realizační tým“ je doložena ve vazbě na tuto klíčovou aktivitu a obsahuje:
- popis činností jednotlivých pracovních pozic členů týmů (náplně práce) s identifikací jejich přiřazení do týmů
- výše pracovního úvazku na projektu u každé pracovní pozice
- druh pracovního poměru
- výši měsíčního úvazku
- další náležitosti
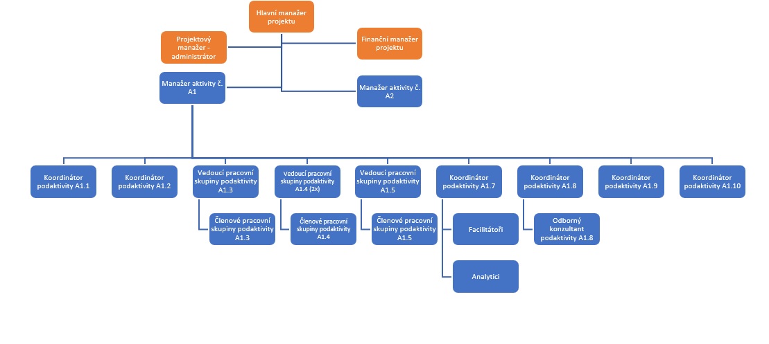
Organizační zajištění (přehled pozic) klíčové aktivity č. 1: Řízení projektu

Souhrnný popis klíčové aktivity, očekávané výsledky a jejich doložení
Cílem klíčové aktivity je podpořit společné plánování v území, které povede ke zlepšení kvality vzdělávání v mateřských a základních školách. Aktivita zajistí pokračování a nepřerušení již nastavené spolupráce zřizovatelů, škol a ostatních aktérů ve vzdělávání. Díky této klíčové aktivitě bude podpořeno jejich další vzájemné informování a také plánování aktivit pro řešení problémů a potřeb, které jednotlivé subjekty mají. Primárním cílem je podpořit již fungující realizační týmy.
Očekávanými výsledky klíčové aktivity jsou:
- kvalitně řízené a realizované aktivity A1 Rozvoj a aktualizace MAP a A2 Evaluace procesu místního akčního plánování
- odborná a administrativní podpora procesu místního akčního plánování
Dosažení výsledku se dokládá předložením těchto dokumentů:
- Průběžné zprávy o realizaci projektu (ZoR)
- Závěrečná zpráva o realizaci projektu (ZZoR)
Složení realizačního týmu
Realizační tým projektu je složen z administrativního a odborného týmu, a to dle následující organizační struktury:

A) Administrativní tým je zodpovědný za:
- koordinaci projektových aktivit
- organizační a provozní stránku projektu
- dosažení plánovaných cílů projektu včetně naplnění plánovaných výstupů a výsledků projektu
- zajišťování efektivní komunikace na všech úrovních realizace projektu (směrem k ŘO, vedení organizace příjemce, partnerům projektu a jednotlivým pracovníkům projektu)
Administrativní tým svými činnostmi pokrývá všechny úrovně řízení projektu a zajišťuje veškeré činnosti související s administrací projektu. Popis jednotlivých pozic, jejich náplně práce a úvazky jsou uvedeny v příloze žádosti o podporu s názvem „Realizační tým“, která na popis této aktivity dle pravidel navazuje.
Pozice administrativního týmu v rámci projektu MAP vzdělávání III na území MAS Moravská cesta:
- Hlavní manažer projektu
- Projektový manažer – administrátor
- Finanční manažer projektu
- Mzdová účetní
B) Odborný tým je zodpovědný za:
- věcné plnění aktivit projektu
- tvorbu výsledků a výstupů projektu
- aktivní práci s cílovou skupinou
Složení odborného týmu odpovídá cílům projektu a specifickým požadavkům definovaných výzvou/navazující dokumentací k výzvě. Popis jednotlivých pozic, jejich náplně práce a úvazky jsou uvedeny v příloze žádosti o podporu s názvem „Realizační tým“, která na popis této aktivity dle pravidel navazuje.
Pozice odborného týmu v rámci projektu MAP vzdělávání III na území MAS Moravská cesta:
Odborný tým MAP (aktivity A 1 a A 2)
- Manažer aktivity č. A1
- Koordinátor podaktivity A.1.1
- Koordinátor podaktivity A 1.2
- Vedoucí pracovní skupiny podaktivity A.1.3
- Vedoucí pracovní skupiny podaktivity A 1.4 (2x)
- Vedoucí pracovní skupiny podaktivity A1.5
- Členové pracovních skupin podaktivit A.1.3, A 1.4, A1.5
- Koordinátor podaktivity A 1.7
- Facilitátoři
- Analytici
- Koordinátor podaktivity A 1.8
- Odborný konzultant podaktivity A 1.8
- Koordinátor podaktivity A 1.9
- Koordinátor podaktivity A 1.10
- Manažer aktivity č. A2
