MAP III
Realizační tým MAP
Obecně k Řízení projektu:
U všech projektů OP VVV je povinnou klíčovou aktivitou projektu Řízení projektu, pokud není ve výzvě/navazující dokumentaci k výzvě stanoveno jinak. Cílem klíčové aktivity Řízení projektu je nastavit předem postupy řízení projektu tak, aby zajišťovaly průběžné řízení a kontrolu realizace projektu. Kvalitně nastavený systém řízení umožní včas identifikovat případná rizika a eliminovat jejich dopad na realizaci projektu.
Žadatel je povinen tuto aktivitu v žádosti o podporu uvést jako samostatnou klíčovou aktivitu s názvem například: Řízení projektu/Management projektu/Projektové řízení aj.
Obsahem popisu klíčové aktivity musí být:
- popis složení realizačního týmu složeného z administrativního a odborného týmu;
- popis případných podpůrných systémů (například SharePoint) sloužících k efektivnímu řízení projektu;
- další informace k řízení projektu (například porady realizačního týmu aj.).
Ve vazbě na klíčovou aktivitu Řízení projektu žadatel doloží prostřednictvím povinné přílohy s názvem Realizační tým:
- popis činností jednotlivých pracovních pozic členů týmů s identifikací jejich přiřazení do týmů (je povoleno, aby jeden pracovník vykonával činnosti jak odborné, tak administrativní za podmínky, že je identifikovatelné, kterou činností spadá, do jakého týmu);
- výše pracovního úvazku na projektu u každé pracovní pozice. U pracovníků zaměstnaných na smlouvy mimo pracovní poměr (DPP, DPČ) je uveden místo výše úvazku týdenní hodinový fond (například: 20 hodin/týdně).
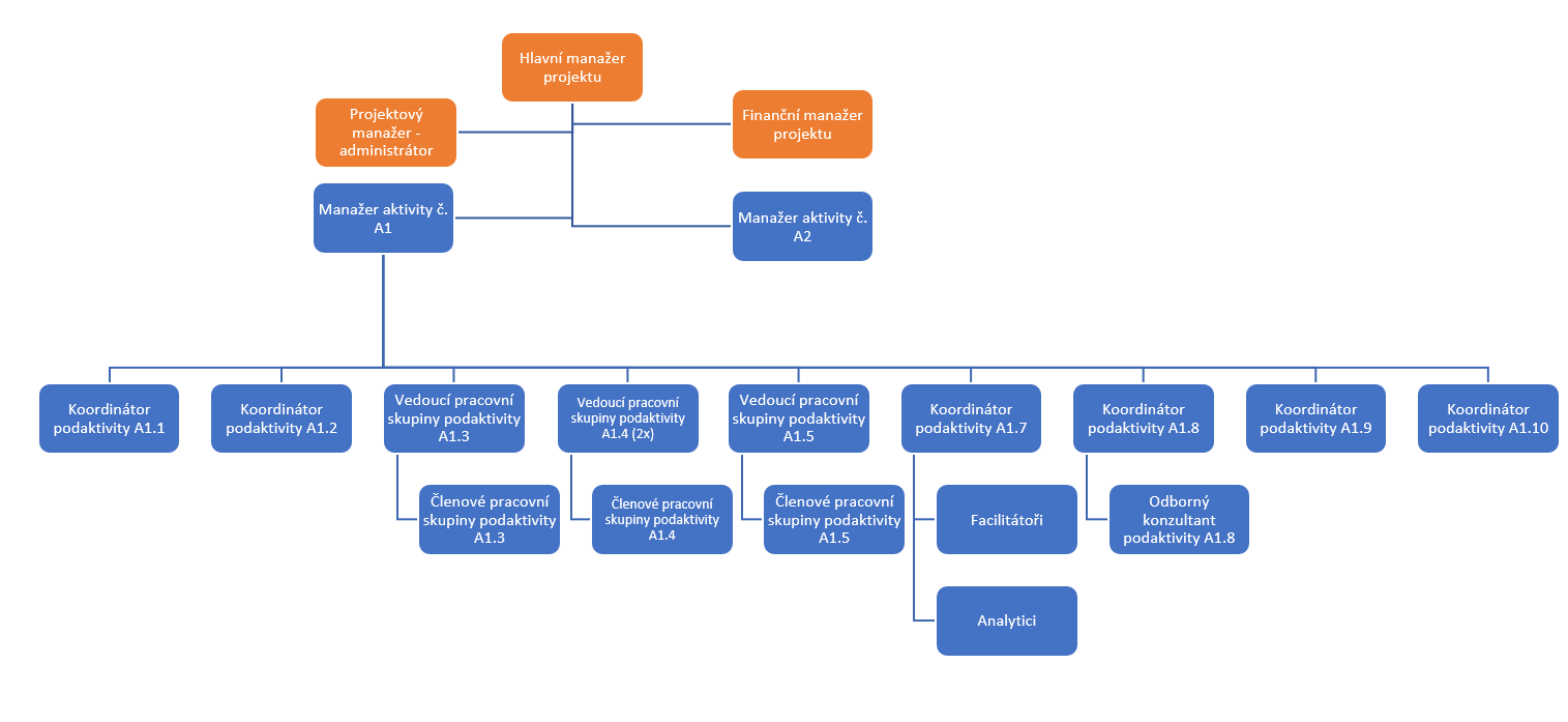
Realizační tým je složen z týmu administrativního a odborného !
ADMINISTRATIVNÍ TÝM
- Hlavní manažer projektu
- Projektový manažer – administrátor
- Finanční manažer projektu
- Mzdová účetní
ODBORNÝ TÝM
- Manažer klíčové aktivity č. A1
- Koordinátor podaktivit A.1.1
- Koordinátor podaktivity A 1.2
- Vedoucí pracovní skupiny podaktivity A.1.3, A 1.4 (2x), A1.5
- Členové pracovních skupin podaktivity A.1.3, A 1.4, A1.5
- Koordinátor podaktivity A 1.7
- Facilitátor
- Analytici
- Koordinátor podaktivity A 1.8
- Odborný konzultant podaktivity A 1.8
- Koordinátor podaktivity A 1.9
- Koordinátor podaktivity A 1.10
- Manažer klíčové aktivity č. A2

